Toggle navigation
网站首页
关于我们
公司简介
组织架构
资质荣誉
企业文化
新闻中心
通知公告
公司新闻
行业新闻
工程展示
房建工程
市政工程
公路工程
其它工程
党群工作
党支部
工会
团支部
人力资源
用人理念
薪酬福利
招聘岗位
联系我们
联系方式
在线留言
通知公告
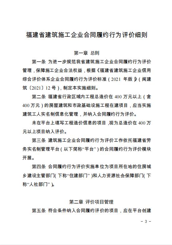
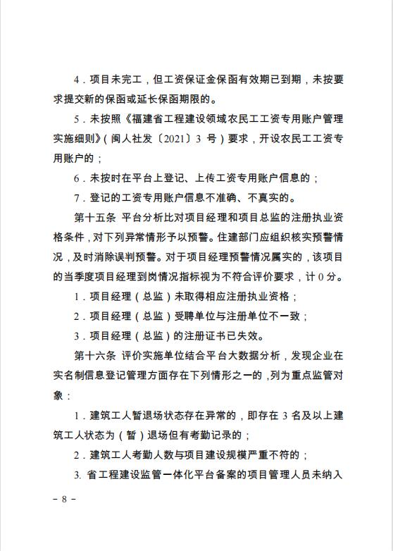
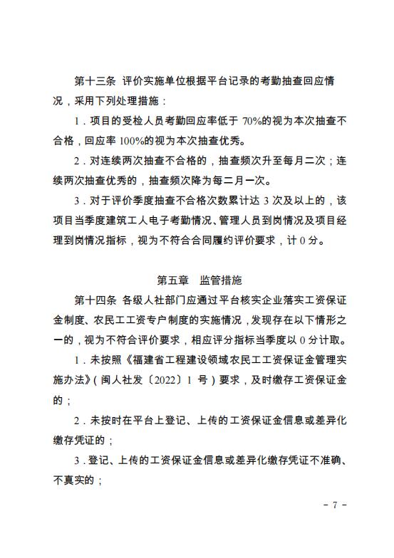
关于印发《福建省建筑施工企业合同履约行为评价细则》的通知
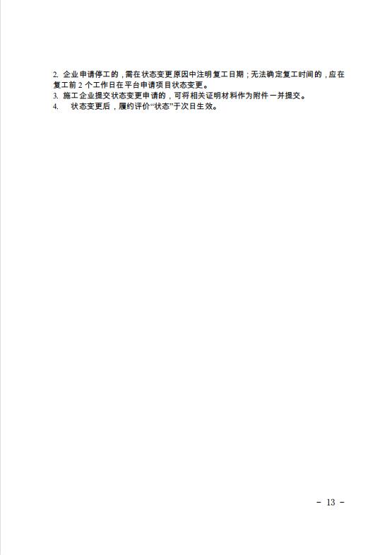
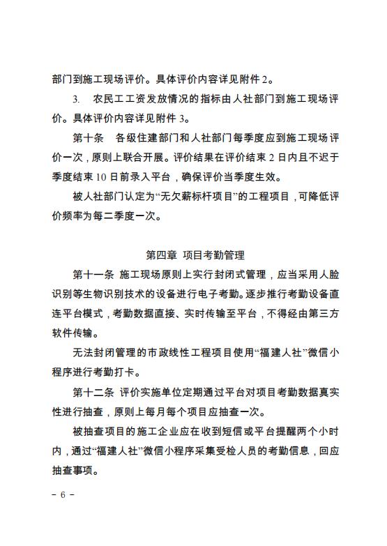
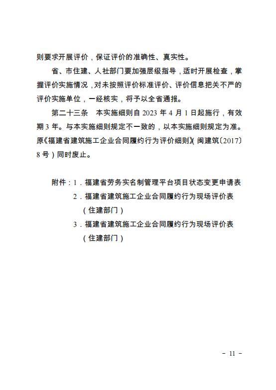
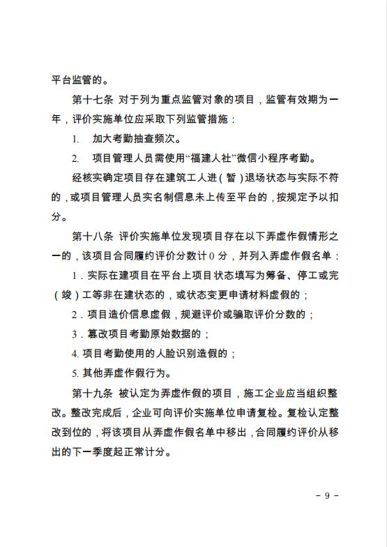
各设区市建设局、人力资源和社会保障局,平潭综合实验区交建局、社会事业局,各有关单位: 为进一步规范我省建筑施工企业合同履约行为评价管理,保障施工企业合法权益,省住建厅、省人社厅制定了《福建省建筑施工企业合同履约行为评价细则》,现印发给你们。 各级住房城乡建设主管部门和人力资源社会保障部门应当严格按照《福建省建筑施工企业信用综合评价体系企业合同履约行为评价标准(2021年版)》(闽建筑〔2021〕12号)和本评价细则的要求,规范合同履约行为评价程序,公平、公正开展评价,确保评价质量。 附件:福建省建筑施工企业合同履约行为评价细则 福建省住房和城乡建设厅 福建省人力资源和社会保障厅 2023年3月3日
上一篇:
关于印发《福建省建设执业注册
下一篇:
2023年全省城乡建设品质提升实
相关新闻
福州市住房和城乡建设局关于修订印发《福州市房屋建筑和市政基础设施工程
2025-12-03
关于开展房屋市政工程质量员职能强化专项整治的通知
2025-06-25
关于印发《福建省建设工程企业资质动态核查及结果应用管理试行办法》的通
2025-03-24
关于加快推进工程建设项目信息录入有关事项的通知
2025-03-24
南平市住房和城乡建设局关于进一步强化我市建筑施工企业安全生产许可证动
2024-12-11
关于开展建设工程企业资质证书换领和延续工作的通知
2024-05-28
关于报送2023年度工程技术人员土建专业高级技术职务任职资格评审材料的通
2024-05-08
关于印发《福建省房屋市政工程安全生产治本攻坚三年行动方案》的通知
2024-05-08
关于印发《2024年福建省房屋建筑和市政基础设施工程建筑市场秩序问题专项
2024-05-08
关于进一步加强工程建设项目信息管理有关事项的通知
2024-04-11
关于进一步规范工程总承包招标投标活动的通知
2024-01-12
关于建设工程企业资质延续有关事项的通知
2023-12-01
新闻中心
公司新闻
+
行业新闻
+
通知公告
+
案例展示
南平市闽德铝业股份有限公司生产车间
武夷山范府大院茶厂
武夷山范府大院茶厂
联系我们
公司名称:福建合道建设发展有限公司
电话:0599-8558766
邮箱:385626225@qq.com
地址:福建省南平市延平区江南路23-1号5层
首页
电话
地图
顶部